Contents
Menu
Expand
Light mode
Dark mode
Auto light/dark mode
Hide navigation sidebar
Hide table of contents sidebar
Toggle site navigation sidebar
LuatOS 文档
Toggle Light / Dark / Auto color theme
Toggle table of contents sidebar
Back to top
Toggle Light / Dark / Auto color theme
Toggle table of contents sidebar
硬件资料
#
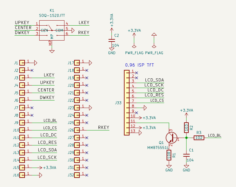
原理图
#
资料下载
#
点我
demo链接
#
点击
Next
前往下一页查看